Double Loop Podcast
Episode 209 - Friction Ridge Process Map
- Author: Vários
- Narrator: Vários
- Publisher: Podcast
- Duration: 1:07:21
- More information
Informações:
Synopsis
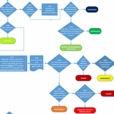
Eric Ray and Glenn Langenburg talk through the latest document out of the OSAC Friction Ridge Subcommttee. Last month they released an updated, and detailed, process map for friction ridge examinations. Follow along by downloading the pdf from the OSAC FRS website, https://www.nist.gov/topics/forensic-science/friction-ridge-subcommittee. Eric and Glenn are also happy to announce the Double Loop Podcast merch store. Go to doublelooppodcast.com, click on the Store tab, and help support the show.